刚用完飞书里的 DeepSeek,我人麻了。
这简直无敌, 而且学习成本极低,直接 0 帧起手。
必须来给大家安利一下。
最近飞书接入了满血版 DeepSeek R1,在 AGI 时代,在线文档和表格的玩法已经彻底变了。

不整那些虚的。
咱们先看案例,再看保姆级入门教程。
老规矩,文末有彩蛋。
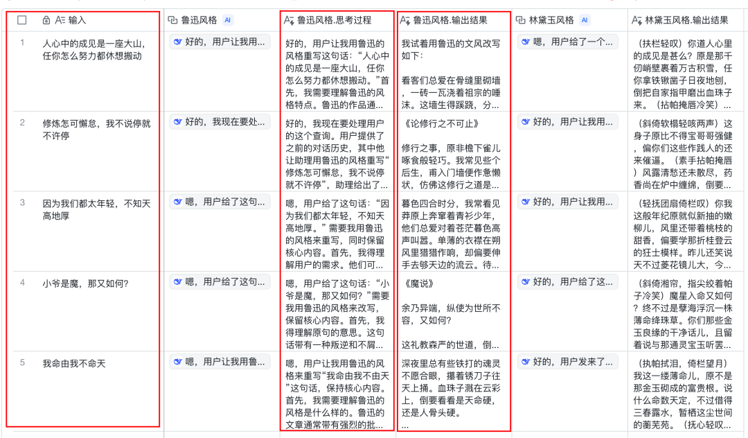
案例 1 批量风格改写
我批量复制了一些哪吒 2 的台词,粘贴进表格第一列,即可自动批量生成各种风格的文案。
不用再一次次提问等 AI 回答了,低效的“串行”方式变成了“并行”。
你只需要一键粘贴,粘贴完之后,你就可以干其他事情了。
过会儿再回来看,活儿就已经被 AI 干完了!
如下图所示,三个红框分别是文案,DeepSeek R1 的思考过程以及输出结果。

而且整个思考过程都能看到,只需点击对应的格子滚动即可,可以看到下图滚动条的位置。

案例 2 联网搜索 + 小红书文案生成
联网搜索这么好的功能,肯定也不会缺席。
如下图所示,只需输入你想创作的主题。
AI 会自动帮你联网搜索,然后将搜索到的内容扔给 DeepSeek,让他产出小红书的文案。
同样能批量生成。

案例 3 恋爱键盘
来看个好玩儿的,听说恋爱键盘很火,能帮你回复聊天内容,帮助了很多内向的人谈恋爱,但这玩意儿真要用的话还挺贵。
咱们搞个复刻版,看看下图感受一下。无论是舔狗、幽默还是高冷,各种风格一键批量生成。

案例 4 冲浪键盘
再来看个杠精版本的冲浪键盘,一键生成贴吧老哥,小红书姐妹的风格。

案例 5 翻译
用它来做多语言翻译也很方便。

看了这么多案例,是不是已经手痒了?咱们立马来看保姆级入门教程。
保姆级入门教程
飞书地址:https://www.feishu.cn/
如果你还没用过飞书,先去上面的地址完成注册。
回来之后,点击下图红框中的多维表格。

然后点击下图红框中的新建多维表格。

进来之后先把下图红框中的表格列删掉,鼠标按住对应区域直接拖动,全部选中。

然后点击鼠标右键,点击删除字段/列。

再点击第一列,可以把标题改成输入,点击确定。
不改也行哈,或者改成你喜欢的标题,看着舒服一些。

然后点击第一列旁边的加号,点击探索字段捷径,找到 DeepSeek R1,点击添加。

之后在下面找到选择指令内容,选择输入,也就是第一列。
在自定义要求中填写提示词。
然后点击确定即可。

配置就已经全部完成啦,在表格的第一列输入内容即可。

飞书给每人赠送了 100 万的 Token,如果不是经常用,够用一阵子了。
用完也可以绑定火山引擎账号充一点,这价格已经打骨折了,非常便宜。


