颠覆与机遇,AI走向企业招投标
如果将标书看作是一场精心策划的舞台剧剧本,那么它的存在,则直接关系着这场演出的成功与失败。
但是,与跌宕起伏的剧本情节不同,标书的编写更加强调专业性和规范化,是一项繁琐而细致的工作。这不但需要将公司的实力、技术方案、成本预算、时间规划等多方面内容浓缩进一本厚厚的文档中,而且还考验了专业团队的能力和耐心。因此,即使是再细腻的笔触,将枯燥的数据和复杂的方案转化为生动的叙述,让每一句话都力求精准、打动人心,这也是极其困难的。
除了对内容严格要求外,动辄几百页、上千页的投标文件需要符合甲方提出的撰写要求,做到万无一失。可不少企业经常会在标书提交后,才发现关键信息错误,或由人为操作造成的低级失误,比如漏章、格式不符等,最后追悔莫及。
而从决策者角度出发,过去由于缺少可衡量的决策标准,导致他们往往依靠自身经验决定是否参与投标。这不但不利于企业中标,而且这些决策依据也不便于复制和管理。
王士迪表示,从决策者到执行者,不论是从哪一个维度来看,上述这些问题都会严重影响标书的“实质性响应”,甚至于导致投标失败。为了改变现状,华胜天成一直致力于该领域的探索和创新,直到大模型的出现,让他们眼前一亮,仿佛看到了新机遇。
“AI的发展让企业投标的全过程发生了翻天覆地的变化。结合新技术,不但可自主形成标书的标准格式,识别标书的错误,而且可在前期决策的过程中,基于商务、法务、税务等多方面数据,形成通用的标准模型和科学的可执行报告,从而让企业的投标过程精准可控,投标结果百无一失,投入资源有的放矢。”
为了实现这一切,华胜天成的“投标大王”应运而生!
为何会是“投标大王”
在传统认知中,华胜天成立足于市场的核心定位是系统集成商。这话若放在2022年以前,可以说毫无争议。但是,随着AI、大模型的不断发展,华胜天成提前洞察技术趋势,精准把握市场脉搏,集全公司之力业务转型,最终从传统集成商跃升为一家AI驱动的企业。
结合这一新市场定位,华胜天成成为了专注于企业级人工智能应用的Al服务提供商,其创新基因也被彻底激活。通过内部孵化,不少以AI为特征的产品相继推出,而“投标大王”就是典型之一。
近些年,随着招投标数字化的不断创新和优化,该领域具有广阔的发展空间。但不少产品已陷入到同质化的博弈中,让市场呈现出一片竞争的红海。而“投标大王”的出现,不仅展现了华胜天成在新发展周期的技术实力,而且这也意味着他们打破了垂直领域“缺差异化产品”的窘迫局面,为行业的向好发展树立了标杆。

那么,我们不禁要问,为什么偏偏是“投标大王”呢?其实,原因有三。
第一,创新没有捷径,看似无心插柳,其实水到渠成。结合华胜天成过往的主营业务模式,自成立以来,他们每年要参与至少一万场招投标活动。这些丰富的投标经验和大量的投标数据积累,构成了华胜天成开发“投标大王”的重要基础和隐性门槛。这让他们在积极拥抱AI时,天然获得了优势和铺垫。
第二,与需求充分共融,直击场景痛点。由于长期深耕这一领域,华胜天成熟知企业招投标的完整业务流程和痛点。这让他们在设计产品时,可精准的把握客户需求,充分融入对场景的理解,并着重用户体验,从而构建出符合市场需求的产品,而绝非是“想当然”。
第三,持续释放技术优势。在服务了16000多家企业数智化转型后,华胜天成在处理复杂技术场景方面具备很大优势。这使得他们在面对模型开发等各类新技术难题时,可以从容应对。加之高质量数据的加持,华胜天成能够不断的锤炼和优化大模型,使其更可靠、更可用、更可信。
王士迪坦言,随着大模型的不断成熟,各厂商使用的技术门槛会逐渐降低。但是,能将业务洞察、场景洞察和高质量数据融为一体,有效的推动大模型训练,进而生成出更符合企业实际需求的产品,并不是所有厂商都能做到的。华胜天成算是其中的佼佼者。
事实上,作为一个名副其实的CIO,王士迪是华胜天成数智化转型亲历者和主要规划者之一。这让他具备了超强的同理心,可以与客户共情、共识。他认为,只有深切感知CIO的处境和困难,才能更好地帮助他们解决问题。
“现阶段,企业数智化转型的关键点就是让技术与业务充分融合,通过拥抱AI,让它长在业务里,从而赋能企业高质量发展。同时,面对新技术浪潮地冲击,CIO不能坐以待毙。我们需要不断地自我救赎,努力找到企业AI应用的切入点,从而以点带面实现整体的智能化升级。”
正如他这般,从今年初开始便巧用AI解决了招投标业务的实际痛点,并以此创造出“投标大王”。这为华胜天成的AI转型打响了关键一枪!
打造企业招投标的“交钥匙工程”
说了这么多,让我们真正认识一下“投标大王”吧。
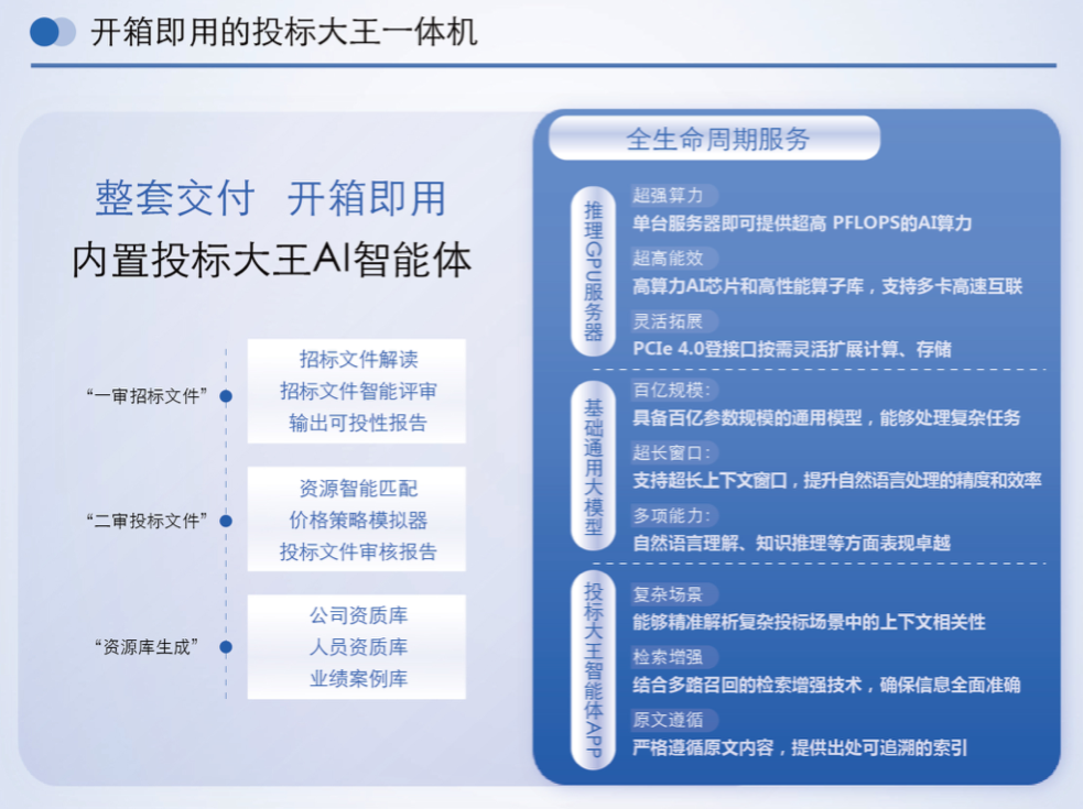
这是一款AI驱动的企业投标智能体系统,通过智能评审、资源匹配、风险评估和标书审核等功能,提高投标效率、精确度,帮助企业规避风险,确保投标过程智能化、高效、安全。
根据官方定义,其主要聚焦企业投标过程中三大场景,并推出了三大功能。
第一,一审招标文件。这是完成对招标文件的解读、大纲提炼,并通过智能评审,输出可投性报告;第二,二审投标文件,也就是提供资源智能匹配功能、价格策略模拟器等工具,以及完成审核投标文件并出具报告;第三是资源库生成,就是整合企业内部数据和关键信息,并进行初始化,如公司资质库、人员资质库、业绩案例库等。同时,基于AI技术,该产品可对企业历史招投标文件、合同进行系统性学习,更加精准的理解企业的优势和能力,从而更好的服务业务。
而且,说它智能,在于其产品本身深度运用了大模型。基于模型的推理和理解能力,能够帮助企业生成可投性报告,辅助决策者做出正确的判断;说它高效,在于面对几千页或几十万字内容时,它可以很快的识别和纠正其中的错误,完成对标书的系统性检查;说它安全,在于华胜天成严格遵循了数据保护措施,确保训练数据的安全合规、质量可控,并可实现生成内容拦截等。同时,经过反复测试,该产品完全符合大中型企业的安全使用标准,并通过持续的更新,不断地完善大模型的安全性和评测体系。
如果说以上三大能力很好的诠释了投标大王的产品优势,那么其两大核心竞争力则预示着其未来的市场表现。
首先,华胜天成提供了软硬件相结合的整体解决方案,包括推理GPU服务器、技术通用大模型,以及投标大王智能体,最终以一体机的形式交付。对于用户来说,他们无需再进行任何基础架构的搭建,无需另外准备GPU服务器,无需对模型长时间的训练和调优。

这就很好的规避了企业应用大模型现存的几大痛点,如周期长、不易使用、数据分散等。他们只要购买一体机,然后按照操作手册的流程进行配置就可以快速投入使用。它可让企业脱颖而出,在投标的“黄金三周”内完成标书并提交,从而提升中标率。
其次,在成本方面,相比于企业自主搭建模型训练环境的高昂支出,购买已预置调好的一体机,可大幅节省计算成本。这在持续倡导“降本”的今天,为企业低成本应用大模型带来了巨大福利。而且,经过精简和量化基础模型,华胜天成投标大王一体机进行了优化配置整体解决方案,从而显著降低用户的总体应用成本。
“投标大王以不超过2人年成本的预计基础定价,可满足企业每年超过100次的标书撰写和检查。换句话说,在完成了从基础算力配置到模型训练,到智能体打造,再到初始化设置等全流程后,企业可快速上手、极简般使用AI,真正实现以低廉的价格撬动产品的高性能,从而创造巨大的业务价值。”王士迪说。
此外,作为一款普适性产品,投标大王面向于各行各业,华胜天成仅需要结合各行业的数据特征进行大模型的微调特训,便可以交付客户使用。王士迪强调,为了更好的激发产品性能,帮助客户“对症下药”,企业自身也需要具备一些基础使用条件。
比如,以下这些企业将更适用于该产品,即每年参与投标量不低于100次;需要经常参与央采网和地方政府采购网等招投标活动;所涉及的招标文件相对复杂且内容信息量大;具备自有机房或托管机房,可满足一体机的4U机架式标准服务器的运行环境等。
后记:在变化中毅勇前行
真正优秀的产品,不仅在于其能够无缝的融入到业务场景中,而且可不断地展现出卓越性能,带来超越预期的惊喜和反响。
从华胜天成自身应用的效果来看,通过“投标大王”,他们可将制作标书时间从两周压缩在一天内。它可帮助企业平均降本50%,增效42%以上,并大幅降低由于低级错误所导致的废标情况,从而明显的提升中标率。
根据相关数据显示,近些年,企业废标率居高不下。为了攻克这一难题,不少企业已将废标率纳入至业务人员的绩效指标中。因为一旦遭遇废标,就说明企业前期投入的准备工作和资源付诸东流,同时这也意味着企业失去了参与竞争的机会。
作为一款全新的产品,“投标大王”是否能够帮助企业解决这些问题?是否能实现真正以最小的技术资源投入,换取最大的价值产出?到现在,我们不得而知。但无论未来如何,我们仍将坚信,对于未知的AI世界的勇敢探索,将带领华胜天成穿越新技术周期,与客户一起在不确定中寻找确定性,在变化中把握不变的核心价值,从而开启新征程!


