前言
在信息爆炸的时代,我们每天都在海量的数据中寻找着答案。你是否曾感到困惑,当面对搜索引擎返回的成千上万条结果时,如何避开广告快速找到最准确、最有价值的信息?从人找信息,到信息找人 … …
今天,让我们一起探索智能搜索引擎——秘塔AI搜索,看看它是如何让搜索变得更加智能化,从而提升我们的搜索效率和体验。
移动端:应用商店搜索【秘塔AI搜索】
与市场上的其他 AI 产品相比,秘塔AI搜索的独特优势在于其对信息处理能力的深度优化和创新,尤其是在以下几个方面:实时性、全面性、精确性、个性化、智能问答等。


秘塔 AI 搜索

接下来,我们以搜索 AI 文生图、文生视频背后蕴藏的原理知识进行展开,详解其具备的各项重磅能力。
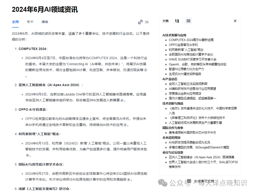
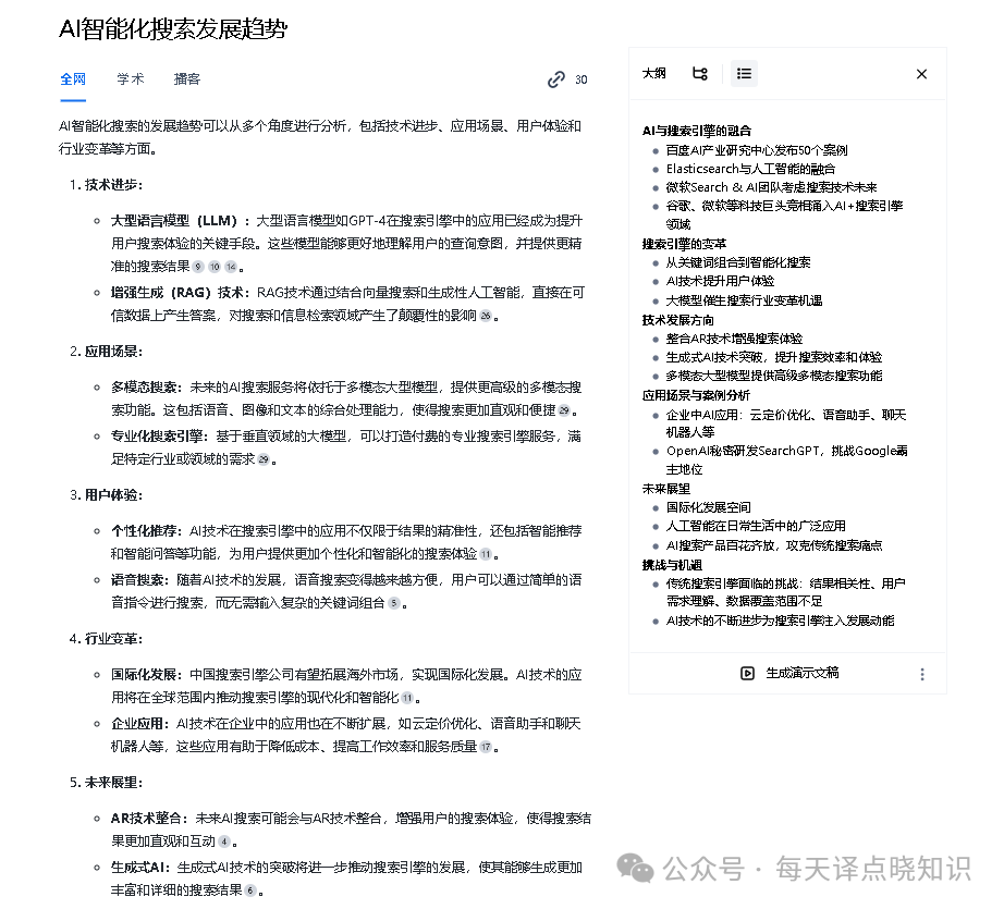
输入问题点击搜索之后,清晰的搜索结果立马呈现在眼前,右侧-梳理了思维导图/大纲,层次条理分明。


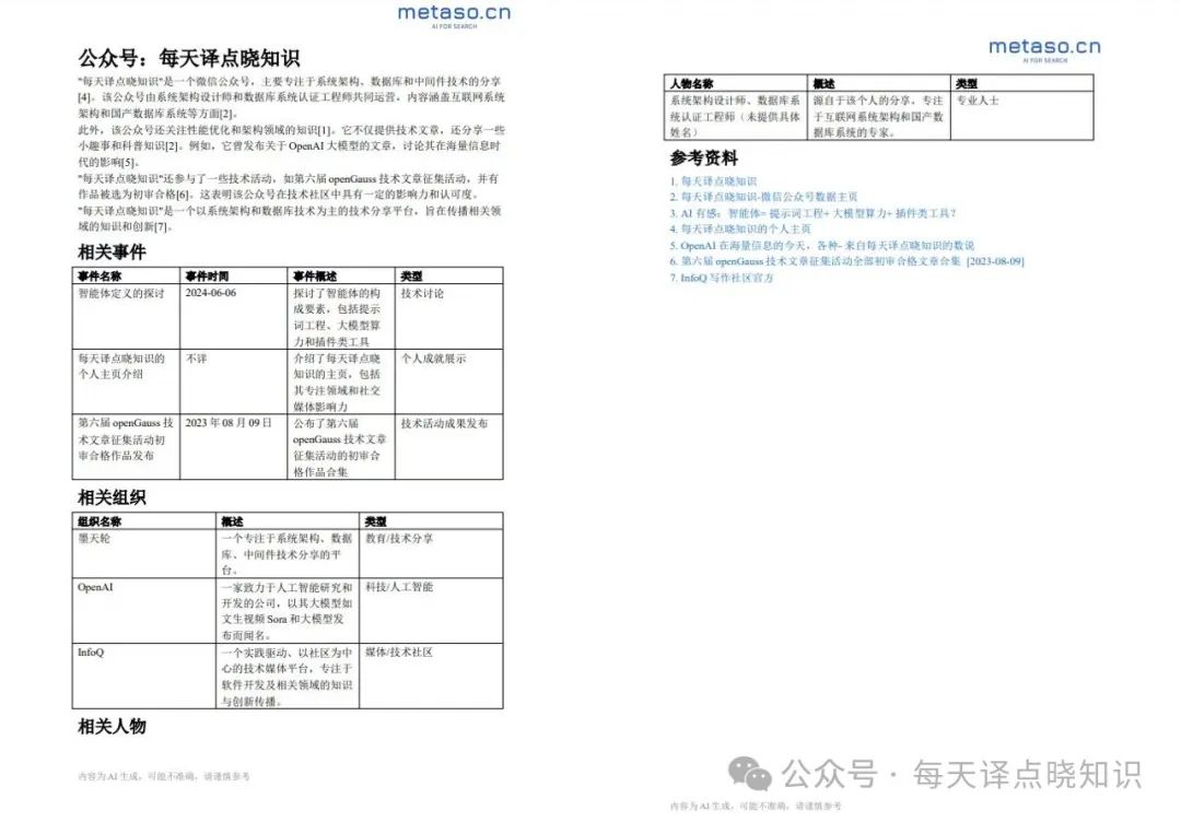
并且,它还将相关联的事件、组织都直接整理成了表格形式。


其中,关联事件的时间以及概述内容较为细致,提供了更为丰富的搜索结果!
不仅如此,还有思维导图和大纲,层次罗列分明,只能说概括得非常详细,到位!


除了上述描述的那些“斗技”之外,它还支持 Word、PDF 等格式文件内容一键导出,这对于需要做【内容编辑】的朋友,可谓是一大提效神器!

这里,选择导出 PDF 功能,在线预览:

并且,我们还可以生成演示文稿,提供对应的风格选择,一键即可速成!


探索与思考
相比传统的搜索引擎,在海量信息里大海捞针般检索想要的信息,那么我们如何告别海底捞针,让信息触手可及?我们是否可以将AI与搜索引擎结合,让搜索回归本质,给用户更好的搜索体验?
加上5G、物联网和边缘计算等技术的普及,利用低延迟和高带宽的优势,可以实现更加快速和准确的实时搜索服务。

未来,在日常生活、医疗、金融、教育等垂直领域,能否无广告提供更加专业和定制化的搜索解决方案,满足特定行业的需求?智能搜索将进一步向高智能化和高个性化发展,技术也在不断进步。例如:
基于用户行为和偏好,提供个性化的搜索结果和推荐内容。
通过自然语言处理和生成技术,提升人机交互的自然性和智能化水平,更加深入地理解用户需求,提供更贴近用户需求的搜索体验,以及更加精准和全面的搜索结果。
同时,随着数据量的不断增加和算法的不断优化,尤其是随着语料的持续补充,搜索引擎的智能化水平也将不断提高!


