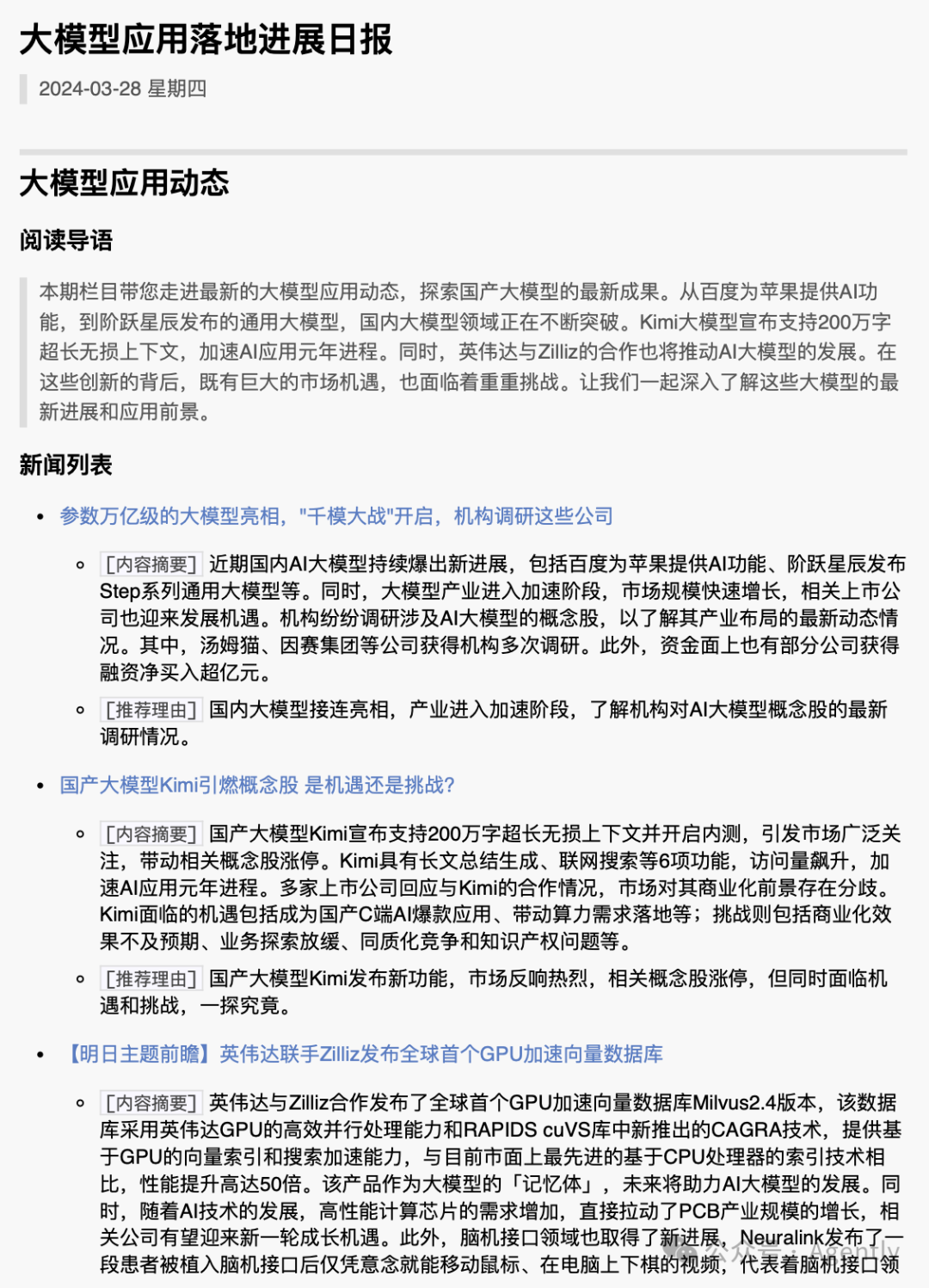
四月初,我们曾经在部分讨论群中发过几份使用Agently开发框架的Workflow能力制作的新闻日报的截图(见下图)。不少朋友私下问我们是怎么做到的。

在这个五一假期的尾声,我们把整套方案开源啦!
项目地址
Github项目地址:
https://github.com/AgentEra/Agently-Daily-News-Collector
Gitee镜像地址:
https://gitee.com/agent-era/Agently-Daily-News-Collector
项目介绍
Agently新闻汇总报告生成器是一个基于Agently AI应用开发框架开发的应用项目。本项目构建了基于大语言模型驱动的全自动工作流,能够根据用户输入的主题关键词,自动完成新闻汇总报告的结构设计、栏目组稿(含新闻检索、筛查、总结、栏目信息撰写)及报告MarkDown格式文件的输出全过程。同时,本项目完全开源,欢迎开发者们共同优化。
启动方法
本项目为Python项目,但对于没有编程基础的朋友,也可以根据下面的三步走说明轻松完成项目启动运行。
准备工作:Shell环境,通常在MacOS或Linux中只需要打开系统自带的终端,在Windows中可以使用PowerShell。
第一步 将项目Clone到本地:在本地创建一个开发目录,并在目录中输入以下Shell指令即可完成项目下载:
从GitHub Clone:
git clone https://github.com/AgentEra/Agently-Daily-News-Collector.git
从Gitee Clone:
git clone https://gitee.com/agent-era/Agently-Daily-News-Collector.git
第二步 修改SETTINGS.yaml设置文件:在下载到本地的项目文件夹中,您可以找到一个名为SETTINGS.yaml的文件,您可以根据下面的设置项说明按需修改。
# Debug SettingsIS_DEBUG: false # 如果此项为true,将会输出更多执行过程信息,包括搜索和模型请求的明细信息# Proxy SettingsPROXY: http://127.0.0.1:7890 # 项目中的搜索和模型请求可能会需要使用前向代理,可以通过此项设置代理信息# Model SettingsMODEL_PROVIDER: OAIClient #默认使用OpenAI格式的兼容客户端,此客户端能够适配OpenAI以及各类兼容OpenAI格式的本地模型MODEL_URL: http://base_url_path # 如果您需要修改Base URL,使用此项进行设置MODEL_AUTH:api_key: "" # 在这里输入鉴权用的API-Key信息MODEL_OPTIONS: # 在这里指定模型需要的其他参数,如指定具体的模型,或是调整temperturemodel: gpt-3.5-turbotemperture: 0.8# Application SettingsMAX_COLUMN_NUM: 3 # 在这里设置汇总报告结构中的专栏数量 OUTPUT_LANGUAGE: Chinese # 在这里设置汇总报告的输出语种,默认为英语,您可能需要手动改成中文MAX_SEARCH_RESULTS: 8 # 在这里设置每个栏目搜索的最大结果数量# 注意,如果数量设置过大,可能会导致超出模型的处理窗口大小,请根据模型具体情况设置SLEEP_TIME: 5 # 在这里设置每次模型请求后的等待时间,以防止频繁请求导致模型拒绝访问
如果您想要了解切换其他模型的更多细节,可以阅读Agently框架官方网站关于模型设置的说明页面,该页面对不同主流模型的设置方法都做了具体的说明。
第三步 安装Python环境、依赖包并启动项目:因为本项目为Python项目,您需要在本地安装Python环境。您可以在Python官方网站找到适合您的安装方法。
然后,在您的项目目录下使用以下Shell脚本指令更新项目依赖包:
pip install -r requirements.txt
依赖包安装完毕后,在您的项目目录下通过以下Shell脚本指令即可启动项目:
python app.py
完成这一步之后,您如果看到一个提示[Please input the topic of your daily news collection]:,就说明您已经成功启动啦!恭喜?!
使用方法
对于一个全自动AI工作流项目而言,接下来您需要做的事情非常简单:根据输入提示输入您想要汇总的新闻领域主题关键词,如“大模型应用落地情况”,或是用一句话描述您的新闻汇总诉求,如“我想要了解中国及北美大模型行业发展情况”,就可以了。
但要注意,在这里输入的语种不会影响生成内容的语种,生成内容的语种由您在启动的第二步中,SETTINGS.yaml文件里的OUTPUT_LANGUAGE项决定,如果您需要生成中文内容,请务必将此项设置修改为中文。
接下来您就可以等待运行的结果了,整个过程大约需要5-8分钟。
在运行的过程中,您会看到类似下面展示的输出日志,这些日志将帮助您了解当前在处理的任务,以及运行的关键进展情况:
2024-05-02 22:44:27,347 [INFO][Outline Generated] {'report_title': "Today's news about AI Models Appliaction", 'column_list': [{'column_title': 'Latest News', 'column_requirement': 'The content is related to AI Models Appliaction, and the time is within 24 hours', 'search_keywords': 'AI Models Appliaction news latest'}, {'column_title': 'Hot News', 'column_requirement': 'The content is related to AI Models Appliaction, and the interaction is high', 'search_keywords': 'AI Models Appliaction news hot'}, {'column_title': 'Related News', 'column_requirement': 'The content is related to AI Models Appliaction, but not news', 'search_keywords': 'AI Models Appliaction report'}]}2024-05-02 22:44:32,352 [INFO][Start Generate Column] Latest News2024-05-02 22:44:34,132 [INFO][Search News Count] 82024-05-02 22:44:46,062 [INFO][Picked News Count] 22024-05-02 22:44:46,062 [INFO][Summarzing]With Support from AWS, Yseop Develops a Unique Generative AI Application for Regulatory Document Generation Across BioPharma2024-05-02 22:44:52,579 [INFO][Summarzing]Success2024-05-02 22:44:57,580 [INFO][Summarzing]Over 500 AI models are now optimised for Core Ultra processors, says Intel2024-05-02 22:45:02,130 [INFO] [Summarzing] Success
在整个处理过程结束时,您将会看到类似下方的提示,并可以看到完整的报告MarkDown格式结果被输出到屏幕上:
2024-05-02 21:57:20,521 [INFO] [Markdown Generated]
同时,您也可以在您的项目文件夹中找到一份命名格式为<汇总报告名称> <生成日期>.md的文件。您可以使用文本编辑器或是Word打开它,Markdown是一种格式语言,如果您希望把它转换成好看的网页或是PDF,可以搜索“Markdown在线转换工具”进行转换,例如:https://tool.lu/markdown/


