
(配图:Kimi关于标题的建议,原标题为智能体之争——腾讯元器与字节扣子哪家强)
老规矩,先解释主题。
这个对比主题其实很不好写,因为智能体生态属于大厂战略布局,往大了写显得泛泛而谈没有干货,写小了显得没有深度。
本次只做简单科普与个人实操经历对比,并附上AI专业解读,一家之言,大家看个乐(叠甲结束)。
一、概念定义
1、什么是智能体?
随着ChatGPT与AI概念的爆火,出现了很多新名词,“智能体Agent”还有bot和GPTs等,Kimi(月之暗面的大模型)的书面解释是:
在人工智能和计算机科学领域,"agent"(智能体)和"bot"(机器人)这两个术语经常被用来描述自动化的软件程序,它们都可以执行某些任务或服务。尽管这两个词在日常使用中经常被交替使用,但它们在某些情况下可以有略微不同的含义和侧重点。
在实际应用中,这两个术语的界限可能非常模糊,很多情况下它们可以互换使用,特别是在描述具有一定智能和自动化能力的软件系统时。因此,是否使用"agent"或"bot"有时取决于个人偏好或特定社区的用语习惯。
简单理解就是AI机器人小助手,参照移动互联网的话,类似APP应用的概念(我记得GPT刚出的时候,还有人把GPT应用称为GAP),AI大模型是一个技术,而面向用户提供服务的是产品,所以有很多公司开始关注AI应用层的产品机会。我知道的在做Agent创业的公司就有好几家:
C端案例:比如社交方向,用户注册之后先捏一个自己的Agent,然后让自己的Agent和其他人的Agent聊天,两个Agent聊到一起后再真人介入,也是一个很有趣的场景;还有借Onlyfans入局打造个性化聊天的创业公司。
B端案例:如果字节扣子和腾讯元器是面向普通人的低代码平台,类似APP时代的个人开发者,那还有一个机会就是帮助B端商家搭建Agent,类似APP时代专业做APP的。
未来的工作预计会变成两种: 一是我们派给AI的工作; 二是AI派给我们的工作。
这个观点没找到出处,感觉很适合卖课宣传。个人理解AI智能体是给个人提效的,相当于你拥有了自己的数字员工,在WaytoAGI的分享上大聪明(赛博禅心作者)也表达过这个观点,Agent就是你可以不断PUA你的电脑,让它能不能做的更好呀,来实现你制定的目标(加粗显示)。


(扣子新手引导)

(元器新手引导)

(扣子商店)

(元器商店)
4、运营层面:从上图商店界面可以看到,扣子已经有活动运营了;要建设开发者生态,后续更考验的是两者的开发者运营。
要谈生态建设,可简单抽象为平台、开发者与使用者,类似内容平台、内容生产者与内容消费者。
要看类比的是内容创作还是APP应用商店,国内短视频兴起的红利很大一部分来自于内容制作门槛的降低;而AI能力的加持确实也降低了大部分人制作简单Agent的门槛,不过这里还存在一个GAP,作为生产者需要清楚自己想要什么,这是一个思维方式的转变。只有生产者的创新生态起来了,才能让消费者用好各种AI应用。
好的,以上是科普介绍。下面重点讲个人实操案例,分为一个产品使用场景与一个产品开发场景。不过在讲个人视角之前,先插入一段专家视角,有请我们的Kimi专家(以下观点来源于Kimi,个人不承担相关责任风险)
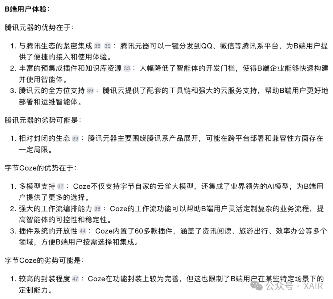
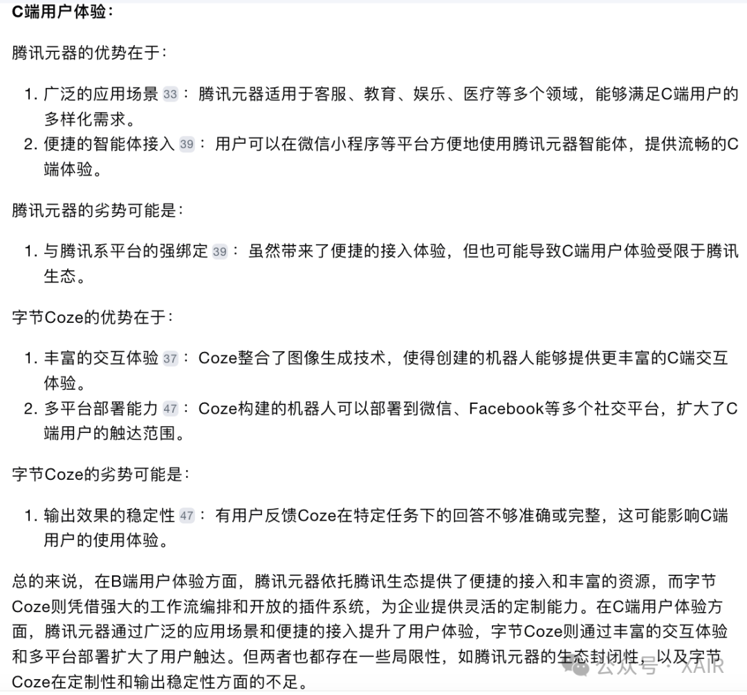
从平台定位、技术实现、开放能力、开发者生态、B端用户和C端用户体验、市场推广策略、运营模式等几个维度,分析并对比腾讯元器和字节Coze的相同点和不同点。





三、个人实操案例
1、产品使用场景
场景:为本篇文章配图

生成结果为(我的问题,描述不够清楚)

换个提示词“那你给我生成搞笑图片吧,让人一看就有继续看下去的动力那种,需要一张公众号封面和一张配图”,
得到结果为:


同样的提示词,元器某应用生成为

这里仅举例个人应用开发者开发的工具达成某一目的(工具不同无法比较),非扣子与元器的对比。
2、产品开发场景
个人应用场景为我要做一个AI访谈,身边有很多做AI的朋友,需要先了解每个人做访谈的意愿和产出内容的质量水平,故需要搭建一个AI访谈bot;
第二个场景是个人一直对内容推荐很感兴趣,在人挑内容的同时,内容是否也在挑人?每个人由于自己的认知以及社会角色和身份都有信息茧房(只看到自己圈层或阶层的信息),而现有的内容推荐算法如抖音等平台加剧了信息茧房,能否有更好的内容推荐机制也是值得探讨的(几年前做了个类似项目没做起来),所以希望这个bot还有内容推荐的能力。
针对以上场景,有复杂的实现方案也有简单的方案,简单的方案5分钟就搞定了,而复杂的方案需要考虑用户识别、记录存储入库可查看等问题。
为了解决AI访谈内容存储入库的问题,需要引入工作流与数据库,而在扣子搭建bot的过程中,实际调试时总有几次没有成功触发工作流,也就导致该访谈记录没有成功存储入库(有解决方法的大佬麻烦告知下)。

不过由于我是要发布到公众号作为订阅号助手,所以只要在公众号内用户聊天,其实内容是能被我记录的,而目前元器暂时不支持发布到公众号,所以目前部署的是扣子版本,而回复关键词【元器】可以体验元器版本。

个人使用感受:
1、在扣子调试好的提示词,除了工作流适配外,可直接复制到元器;
2、当前两个版本的AI访谈助手,扣子版由于加了工作流,表现得更像一个忠于目标的员工,就为了完成访谈任务;而元器版表现得更调皮活泼,如图


四、总结与升华
1、AI创新与开源精神
回到文章的标题,首先这不是一篇倾向于比较胜负的文章,而是探讨智能体开发的创新之路。
字节扣子和腾讯元器都是平台,在开发者运营上可能存在抢夺,对于开发者是利好。
目前国内的智能体开发平台基本都是免费,应该感谢生态建设者为推动中国AI创新的努力。
这一轮AI浪潮大家在聊出海,聊中美市场差异,如硅谷软件SaaS行业与国内的对比,这是市场层面的差异。对比MarTech市场分析,国外很早就培养了良好的数据生态和交易体系。
而数据问题是MarTech落地过程的最大阻碍,一方面企业在做数字化转型,一方面国内大平台拥有庞大的数据量,但是各自存在围墙。需要品牌方、供应商和平台之间多一些信任和支持,把这个生态打通。
为什么要聊创新?因为在中国做生意,很多在卷定价卷市场推广卷资源,很多是关系资源驱动的,而不是创新驱动的。
"Think different" 是苹果公司在1997年至2002年间使用的广告口号,这个口号与苹果公司的品牌形象紧密相连,代表了其对创新设计和用户体验的承诺。所谓品牌建设其实就是真正相信一个理念,自己相信并付诸行动了才能让别人相信。
2、信息差与认知提升
具体到前面说的内容推荐,一是希望解决不同人之间信息差距的问题,还希望解决认知差距的问题(内容推荐可用于流量互换)。有句俗话说有时候人与人之间的差距比人与狗之间的差距还大。
AI技术的出现能把大部分人的能力提升到及格线以上,人与人之间最大的差距在于认知差距。比如曲凯与张津剑的对谈,一方面是他们的经历提升了自己的认知;另一方面即使抛开身份,听一个人他的思考他的认知牛不牛X就够了,是否厉害与个人成就没有直接关系。


