SD3已开源,AI绘画的新标杆!



Stable Diffusion 3(以下简称SD3)今天正式开源!!

SD3已开源,AI绘画的新标杆!
之前就有很多人在讨论,SD3是否会超越当前市场上的领头羊Midjourney,成为AI绘画领域的新标杆。

SD3已开源,AI绘画的新标杆!


SD3采用了与Sora相同的底层架构,并引入了全新的多模态DiT(Multimodal Diffusion Transformer)模型,使得画面质量、文字渲染、复杂对象理解能力都有了显著提升。

SD3 vs Midjourney:性能对比

图像质量与美学体系
SD3在图像质量上的提升是显而易见的。它不仅拥有DALL-E 3的文生图准确性,同时也具备Midjourney V6的美学体系。

SD3已开源,AI绘画的新标杆!


通过对比测试,我们可以看到SD3在处理复杂场景和细节方面的能力远超前代产品。例如,在处理包含多个对象和文本元素的场景时,SD3能够更准确地理解和渲染用户输入的指令。

语义理解与指令展现
SD3的另一个显著优势是其对复杂语义的理解能力。在输入相同的prompt指令时,SD3能够更真实地展现美术风格,并对指令进行更精确的展现。

这一点在Midjourney中也有所体现,但SD3在理解和执行复杂指令方面表现得更为出色。

SD3已开源,AI绘画的新标杆!


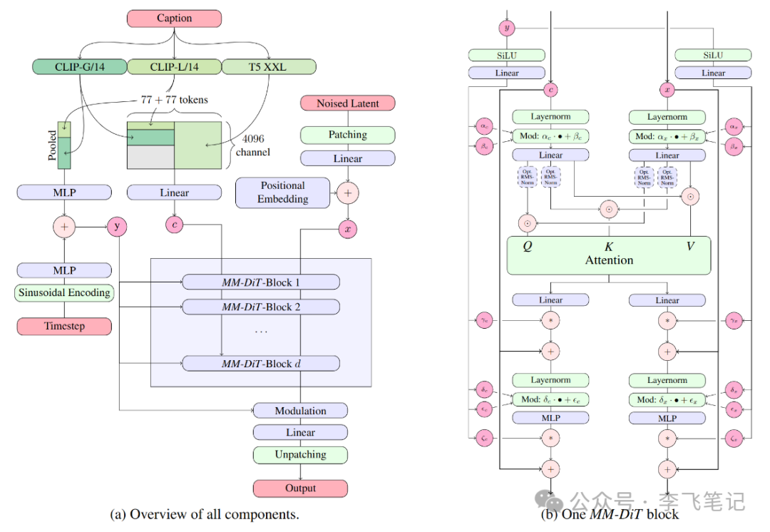
SD3的技术亮点

MMIDT架构
SD3采用了MMDiT架构,这是一种专为处理多模态能力而设计的架构。它结合了文本和图像两种模态。

通过三种不同的文本嵌入模型——两个CLIP模型和一个T5,以及一个自编码模型来编码图像token。

这种架构使得图像和文本信息之间可以相互流动和交互,从而在生成的结果中提高对内容的整体理解和视觉表现。

SD3已开源,AI绘画的新标杆!


图像-文本对齐与VAE
SD3在图像-文本对齐方面的表现尤为突出。它使用了强大的VAE(变分自编码器)技术,这不仅提高了模型的质量,而且实际上带来了更快的训练速度。这种技术的应用,使得SD3在512×512分辨率下的表现令人难以置信,即使在较小的图像尺寸下,也能捕捉到丰富的细节。

SD3已开源,AI绘画的新标杆!


光影操控与IC-Light
除了核心的绘画功能,SD3还可能与IC-Light这样的AI图像照明操纵工具相结合,实现对光影的精细控制。

IC-Light能够在不依赖复杂提示的情况下,通过简单的文本描述或背景条件,对图像的光照进行调整,创造出各种光影效果。

前沿技术新闻资讯

客户案例|猎户星空AI讲解员,上岗新潮传媒!

2024-12-27 9:04:06

前沿技术新闻资讯

红衣大叔关于大模型趋势的百条语录

2024-12-27 11:07:54

0 条回复 A文章作者 M管理员
    暂无讨论,说说你的看法吧
购物车
优惠劵
搜索